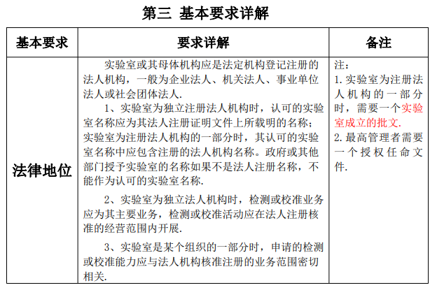
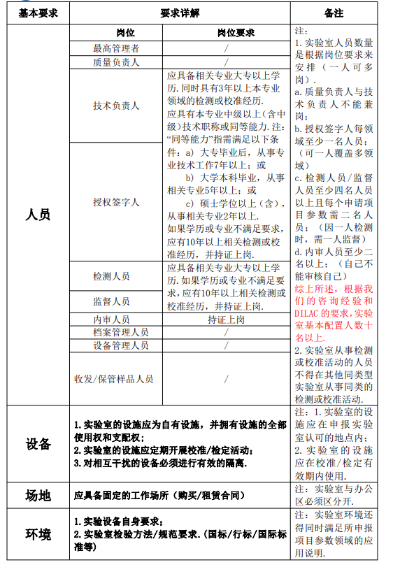
DILA认证:申请国防实验室认可基本要求
DILA认证:申请国防实验室认可基本要求



下一篇:已是最后一篇新闻

快可利实验室技术服务事业部以“专业、专注、专心地满足客户需求”为宗旨、对各领域、各类型的实验室都有丰富的设计规划、装修施工、技术培训、专业咨询经验。16年来,快可利实验室技术服务事业部已设计、装修、认可咨询和技术支持了500+企业,快可利实验室技术服务事业部将利用这些宝贵的经验帮助客户从实验室现场布局设计、装修施工、家具配置、设备咨询、项目验收、人员培训、体系建立、认证认可等多方面来实现实验室一站式解决方案。
联系我们
180-3804-4554

快可利实验室技术服务事业部以“专业、专注、专心地满足客户需求”为宗旨、对各领域、各类型的实验室都有丰富的设计规划、装修施工、技术培训、专业咨询经验。16年来,快可利实验室技术服务事业部已设计、装修、认可咨询和技术支持了500+企业,快可利实验室技术服务事业部将利用这些宝贵的经验帮助客户从实验室现场布局设计、装修施工、家具配置、设备咨询、项目验收、人员培训、体系建立、认证认可等多方面来实现实验室一站式解决方案。
联系我们
180-3804-4554


微信

贴吧

QQ空间

邮箱

DILA认证:申请国防实验室认可基本要求



下一篇:已是最后一篇新闻
徐老师 
王老师 
张小姐 
陈小姐 
郭小姐 
热线电话
18576401396
18038044554
在线咨询
转发网站
微信

贴吧

QQ空间

邮箱

在线留言
回到顶部
请您留言友情链接:
网站备案号:粤ICP备2020125901号 版权所有:深圳市快可利信息技术有限公司
电话:180-3804-4554 传真:0755-89335196 地址:深圳市龙岗区富安大道华耀城12栋909