ISO17020认证咨询:电梯、起重机械、客运索道、大型游乐设施、场内车辆检验领域
检验机构认可准则在电梯、起重机械、客运索道、大型游乐设施、场(厂)内专用机动车辆检验领域的应用说明
1 范围
本文件适用于电梯、起重机械、客运索道、大型游乐设施、场(厂)内专用机动车辆的安装、改造、重大修理监督检验和使用过程中的定期检验(含首次检验)活动,
其他相关检验活动可参照执行。
本文件中的电梯、起重机械、客运索道、大型游乐设施、场(厂)内专用机动车辆,其定义与我国特种设备领域现行有效的法律法规、安全技术规范相关定义相同。
从事电梯、起重机械、客运索道、大型游乐设施、场(厂)内专用机动车辆监督检验、定期检验(含首次检验)活动的机构,应具有《中华人民共和国特种设备检验
检测机构核准证》。
2 规范性引用文件
下列引用文件对于本文件的应用不可缺少。对注明日期的引用文件,只采用所引用的版本;对没有注明日期的引用文件,采用最新的版本(包括任何的修订)。
CNAS-CI01 检验机构能力认可准则
CNAS-CI01-G001 检验机构能力认可准则的应用说明
CNAS-CL01-A006 实验室能力认可准则在无损检测领域的应用说明
3 术语和定义
在 CNAS-CI01 中确立的术语和定义适用于本文件。
4 通用要求
4.1 公正性和独立性
4.1.6 检验机构不得从事与特种设备相关的产品生产和销售,不得进行推荐或者监销与特种设备相关的产品等影响公正性的活动。
5 结构要求
5.1 行政管理要求
5.1.1 检验机构应在其《中华人民共和国特种设备检验检测机构核准证》所列的核准项目范围内从事检验活动。从事客运索道、大型游乐设施、电梯检验活动的检验机构
应是 A 类检验机构,从事起重机械、场(厂)内专用机动车辆检验活动的检验机构应是 A 类或 B 类检验机构。检验机构或其母体组织应是能够独立承担民事责任的法
人实体,检验机构能够独立公正地开展检验工作。
5.1.4 检验机构具有承担相应的检验责任过失的赔偿能力。
5.2 组织和管理
5.2.1 检验机构应具有组织结构图描述其组织机构,以及组织内各部门、分支机构、派出机构之间的关系;对于 B 类检验机构还应描述检验机构与母体组织、母体组织
相关部门的关系。
5.2.2 检验机构应参加 CNAS 公布的电梯、起重机械、客运索道、大型游乐设施、场(厂)内专用机动车辆检验项目的能力验证活动,以及检验机构间的比对活动,提高
检验人员技术水平和经验、装备能力、检验技术方法等,增强对其检验结果的信心。
5.2.5 检验机构技术负责人应熟悉特种设备的法律、法规、规章、安全技术规范及相关标准和检验业务,具有岗位需要的业务水平和组织能力。大型检验机构可以在不同
的专业领域设置技术负责人。技术负责人和专项领域技术负责人还应至少满足表 1的资格、职称、学历和工作经历要求。

6 资源要求
6.1 人员
6.1.1 检验机构与检验活动相关的人员应包括但不限于以下人员:
a) 技术负责人;
b) 质量负责人;
c) 授权签字人;
d) 报告审核人;
e) 从事电梯、起重机械、客运索道、大型游乐设施、场(厂)内专用机动车辆监督检验和定期检验(含首次检验)的人员(以下简称检验人员)。
与检验活动相关的人员应至少满足表 1 的资格、职称、学历和工作经历要求。
6.1.2 检验机构中从事管理和检验的人员应是全职签约人员。检验人员不得同时受聘于两个机构从事检验、检测活动,检验人员的特种设备检验人员证书执业注册在检验
机构的时间应至少连续 12 个月。
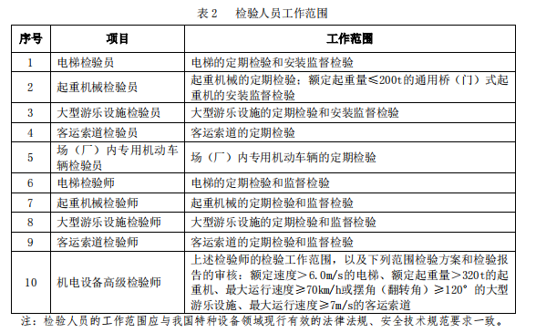
6.1.3.1 从事检验工作的人员应取得相应的检验资格证书,检验人员的级别、项目、检验工作范围满足表 2 的要求。检验机构应对检验人员,特别是出具综合检验结论或
对检验结论作出解释的检验人员的专业技术能力和检验工作质量进行定期统计、评价,并将其作为检验人员胜任相应岗位、工作的依据。

6.1.3.2 检验人员应持续接受技术和质量管理知识培训,在一个评审周期内每年平均培训时间不少于 24 学时。其中技术负责人、质量负责人、内审员及其他质量管理人
员应持续接受特种设备质量管理体系知识专门培训,在一个评审周期内每年平均培训时间不少于 16 学时。
6.1.3.3 如果检验机构进行无损检测活动,应满足《实验室能力认可准则在无损检测领域的应用说明》CNAS-CL01-A006 的有关要求。
6.1.8 检验机构应有形成文件的程序,明确检验人员监督的程序、内容、方式、周期以及监督结果使用等要求,并且明确监督人员的任职要求及其职责和权力。检验机构
应定期制定计划对检验人员进行监督,并保留监督记录。
6.2 设施与设备
6.2.13 检验机构应建立检验信息管理系统,检验信息管理系统应满足:
a)能够根据需要提供真实、准确的特种设备检验数据、信息;
b)使用检验信息管理系统对质量管理和检验信息进行收集和管理,并确保信息收集的及时、齐全、准确、安全和可追溯性;
c)检验信息系统的使用人员应得到授权并且有效控制。

6.3 分包
6.3.1 除无损检测项目外,检验机构不得将所承担的检验工作分包给其他组织或个人。无损检测项目分包方应具有相应的检测资质。
7 过程要求
7.1 检验方法和程序
7.1.1 检验机构应按照检验活动制定检验指导书,特别是应明确检验结论的判断准则。
7.1.3 当检验机构使用非标准的检验方法或程序时,应经技术负责人批准后形成完整的文件,并告知客户。
7.1.9 检验机构应建立检验安全管理程序,并满足以下要求:
a)对检验过程中的危险源和潜在的风险进行识别、评估;
b)制定和实施风险控制、应急措施;
c)定期评审风险控制措施,演练应急措施;
d)对人员进行安全培训。
7.2 检验项目和样品的处置
7.3 检验记录
7.3.1 监督检验、首次检验记录应长期保存直至受检设备停止使用或报废,定期检验记录应至少保留 2 个检验周期且不少于 6 年。
7.4 检验报告和检验证书
7.4.1 对检验结论判定为不合格的受检设备,检验机构应及时将检验结果报当地特种设备安全监督管理部门。
7.4.2 如果向客户提供包含检验结果的非正式报告,非正式报告应由现场实施检验的检验人员完成。
7.5 投诉和申诉
8 管理体系要求
下一篇:已是最后一篇新闻














18576401396