ISO17020认证咨询—在轨道交通车辆独立安全评估检验领域的应用说明
检验机构能力认可准则在轨道交通车辆独立安全评估检验领域的应用说明
1 范围
本文件是 CNAS 根据轨道交通车辆独立安全评估检验领域的特点而对CNAS-CI01《检验机构能力认可准则》所作的进一步说明,并不增加和减少该准则
的要求。
轨道交通车辆按照系统制式及技术特征,可分为机车、客车、货车、动车组、地铁、市域快轨、轻轨、跨坐式单轨、悬挂式单轨、自导向轨道有轨电车、导轨式胶轮、电子导向胶轮、中低速磁浮、高速磁浮、工程车等类型。本文件适用于检验机构在轨道交通车辆系统及其组成子系统的需求、设计、制造、组装、调试、运营和维护、升级改造过程中,涉及轨道交通车辆的文件检查、质量和安全管理证据审核、试验、测试见证等独立安全评估检验活动。
2 规范性引用文件
下列文件中的内容通过文中的规范性引用而构成本文件必不可少的条款。其中,注日期的引用文件,仅该日期对应的版本适用于本文件;不注日期的引用文件,其最新版本(包括所有的修改单)适用于本文件。
CNAS-CI01 检验机构能力认可准则
GB/T 21562 轨道交通 可靠性、可用性、可维修性和安全性规范及示例
GB/T 21562.2 轨道交通 可靠性、可用性、可维修性和安全性规范及示例 第 2部分:安全性的应用指南
GB/T 21562.3 轨道交通 可靠性、可用性、可维修性和安全性规范及示例 第 3部分:机车车辆 RAM 的应用指南
GB/T 28806 轨道交通 机车车辆 机车车辆制成后投入使用前的试验
EN 50126-1 轨道交通-可靠性、可用性、可维修性和安全性规范及示例 第 1部分:通用 RAMS 过程(Railway Applications-The Specification and Demonstration
of Reliability, Availability, Maintainability and Safety (RAMS) Part 1: Generic RAMSProcess )
EN 50126-2 轨道交通-可靠性、可用性、可维修性和安全性规范及示例 第 2部分:安全的系统方法(Railway Applications-The Specification and Demonstration
of Reliability, Availability, Maintainability and Safety (RAMS) Part 2: Systems Approach to Safety)
3 术语和定义
CNAS-CI01、GB/T 21562、GB/T 21562.2、GB/T 21562.3、GB/T 28806、EN50126-1 和 EN 50126-2 界定的术语和定义适用于本文件。
4 通用要求
4.1 公正性和独立性
4.1.6 从事轨道交通车辆系统独立安全评估检验工作的人员,不应同时受聘于两个或两个以上检验机构从事检验、检测活动。
4.1.6.1 轨道交通车辆系统独立安全评估机构不应从事与被检验车辆系统及其子系统和部件相关的设计、开发、制造、组装、运行和维护、升级改造活动,不应从事上述
活动相关的咨询工作,也不应是从事上述活动任何一方的代表。
4.1.6.2 执行轨道交通车辆系统的独立安全评估机构的独立性应满足 A 类检验机构的要求。
4.2 保密性
5 结构要求
5.1 行政管理要求
5.1.1 从事轨道交通车辆系统独立安全评估检验活动的检验机构应是独立承担民事责任的法人实体,检验机构应独立公正地开展检验工作。
5.1.1.1 检验机构应描述其组织内部门之间,以及组织内部门与分支或派出机构/部门之间的关系。
5.1.4 检验机构应具有承担相应的检验责任过失的赔偿能力。
注:检验机构的责任保险可以是与所开展业务规模相适应的专项保险。
5.2 组织和管理
5.2.5 检验机构技术负责人、质量负责人和报告授权签字人,在本机构执业时间不少于 2 年。
6 资源要求
6.1 人员
6.1.2 检验机构中从事管理和检验的人员应是建立了合法劳动关系的全职签约人员。
注:60 周岁以上人员不能作为评估人员申请认可,行业特殊管理规定除外。
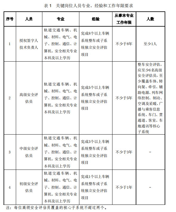
6.1.3 从事轨道交通车辆系统独立安全评估的检验机构,评估人员总数不应少于 10人,其中具备车辆系统相关技术工作 8 年以上且至少包含 2 年独立安全评估工作的不应少于 6 名。从事轨道交通车辆子系统独立安全评估的机构,评估人员总数不应少于6 人,其中具备车辆系统相关技术工作 8 年以上且至少包含 2 年独立安全评估工作的不应少于 3 名。独立评估人员应符合表 1 规定的专业、经验和工作年限要求,并熟悉独立安全评估的要求。
检验机构应对评估人员、特别是出具综合检验结论或对检验结论做出解释的评估人员的专业技术能力和检验工作质量进行定期统计、评价,并将其作为评估人员胜任相应岗位工作的依据,其中,专业技术能力的评价应从车辆系统安全所涉及的车辆、电气、控制、通信、安全等专业进行评价。

6.1.5 检验机构应按轨道交通车辆系统安全所涉及的要素特点,从车辆、电气、控制、通信、安全等相关专业要求,制定相关程序文件进行评估人员以及其他与检验活动相关的人员的选择、培训、正式授权和监督。
6.1.8 检验机构应对评估人员监督的程序、内容、方式、周期以及监督结果使用的要求进行文件化规定,并且明确监督人员的任职要求及其职责和权力。
6.2 设施与设备

6.2.1 轨道交通车辆独立安全评估检验机构应当自有具备轨道交通车辆系统相关检测设施和设备以胜任安全的方式开展与安全评估相关的检测活动。
6.3 分包
6.3.1 轨道交通车辆独立安全评估检验机构不应将所承担独立安全评估工作分包给其他检验机构。独立安全评估过程中涉及的部分检测项目可以分包,但分包方应具备
相应资质。
7 过程要求
7.1 检验方法和程序
7.1.1 轨道交通车辆系统独立安全评估机构应依据有关的轨道交通安全标准规范,按照轨道交通车辆类型制定检验指导书,检验指导书中应结合车辆、机械、材料、电气、电子、控制、通信、计算机、安全等专业与车辆系统生命周期过程阶段明确评估过程和评估技术要求。必要时制定检验方案,尤其是应明确检验结论的判断准则。
7.1.1 a) 轨道交通车辆系统独立安全评估机构的安全评估检验活动应覆盖检验对象的危害识别与风险评估、验证和确认、质量管理、安全管理和配置管理等活动。应包
含系统概念、系统定义和运行环境、风险分析和评价、系统需求规格、架构及系统需求分配、设计和实现、制造、集成、系统确认等 9 个系统生命周期阶段。
7.1.9 检验机构应建立检验安全管理程序,对危及评估人员及设备安全的危险源进行辨识,评价其风险,制定相应防范措施和应急预案,并让评估人员知晓。
7.2 检验项目和样品的处置
7.3 检验记录
7.3.1 检验记录应长期保存,直至被评估设备或工程停止使用(拆除)。对于不合格项目的检验报告,应单独建立项目台账。
7.4 检验报告和检验证书
7.5 投诉和申诉
7.6 投诉和申诉过程
8 管理体系要求
下一篇:已是最后一篇新闻














18576401396